School of Applied Digital Technology, Mae Fah Luang University
School of Applied Digital Technology, Mae Fah Luang University
A-
A+
  • Current Student
  • Staff
  • Alumni
A-
A+
th
en
  • Home
  • About us
    • History
    • Vision
    • Organizational Structure
    • Operational Manuals
      • Operations Manual
      • Service Manual
  • Faculty
    • Executive Staff
    • Academic Staff
    • Computer Technical Officers
    • Administrative Officers
  • Programs
    • Bachelor’s Degree
      • Digital and Communication Engineering
      • Computer Engineering
      • Digital Technology for Business Innovation
      • Software Engineering
      • Multimedia Technology and Animation
    • Master’s Degree
      • Digital Transformation Technology
      • Computer Engineering
    • Doctoral Degree
      • Computer Engineering
  • Announcements
    • Regulations/Rules/Announcements
  • Research&Academic services
    • Research
    • Academic service
    • External Partner
    • IT Knowledge Sharing Forum
  • News
    • Special Seminar
    • General
    • School of IT Activity
    • Student Activity
    • Arts and Culture
    • Rewards
    • Alumni
    • ข่าวจัดซื้อจัดจ้าง
    • Jobs
    • Activity Gallery
    • Statistical data
    • MOU
  • Internal information system
    • Computer Specification Recommendations for Study
    • Procedure for Accessing the Laboratory Room
    • Information of School of IT
    • System Manuals
    • Office Material Disbursement System
    • Booking Room ITSchool
    • ITSchool Zoom-Meeting
    • ระบบจองอุปกรณ์โสต
  • CI ADT
  • Contact
  • Current Student
  • Staff
  • Alumni

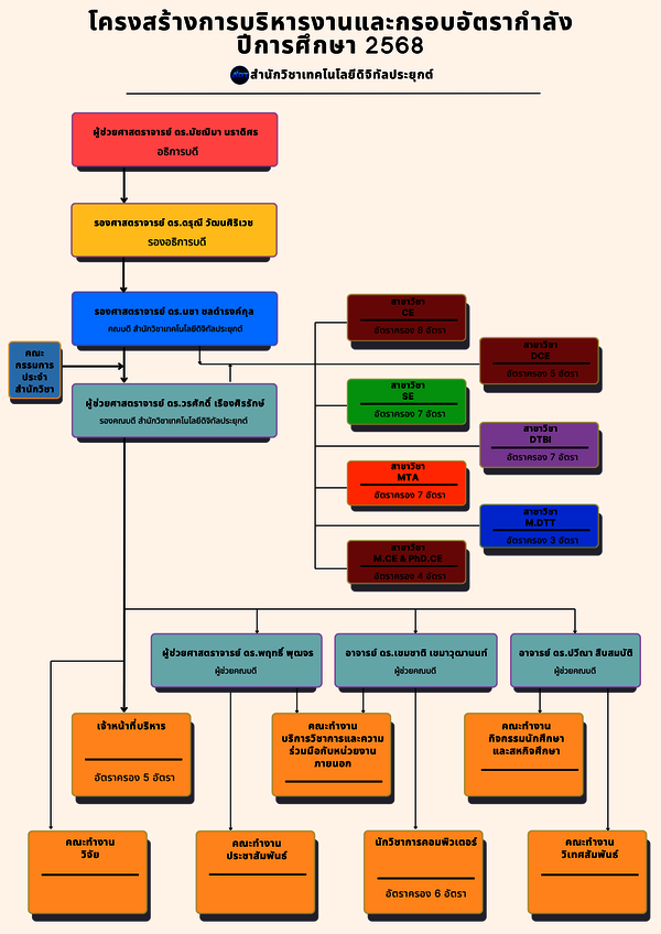
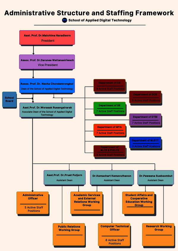
Organizational Structure

ผังโครงสร้างบุคลากร

About us

  • History
  • Vision
  • Organizational Structure
  • Operational Manuals
School of ADT

School of Applied Digital Technology
Mae Fah Luang University

Contact Us

  • School of Applied Digital Technology, Mae Fah Luang University
  • 333 Moo1, Thasud, Muang,
  • Chiang Rai 57100
  • Telephone. +66(0)-5391-6741, +66(0)-5391-6742
  • Fax. +66(0)-5391-6743
  • Email: adtschool@mfu.ac.th